消息发送失败处理与 DLQ 补偿流程
plus 版本专属
此章节是黑马点评 Plus 版本中专有的内容,而在整套文档中将普通版本和 Plus 版本都融合在了一起,让大家更方便的学习。
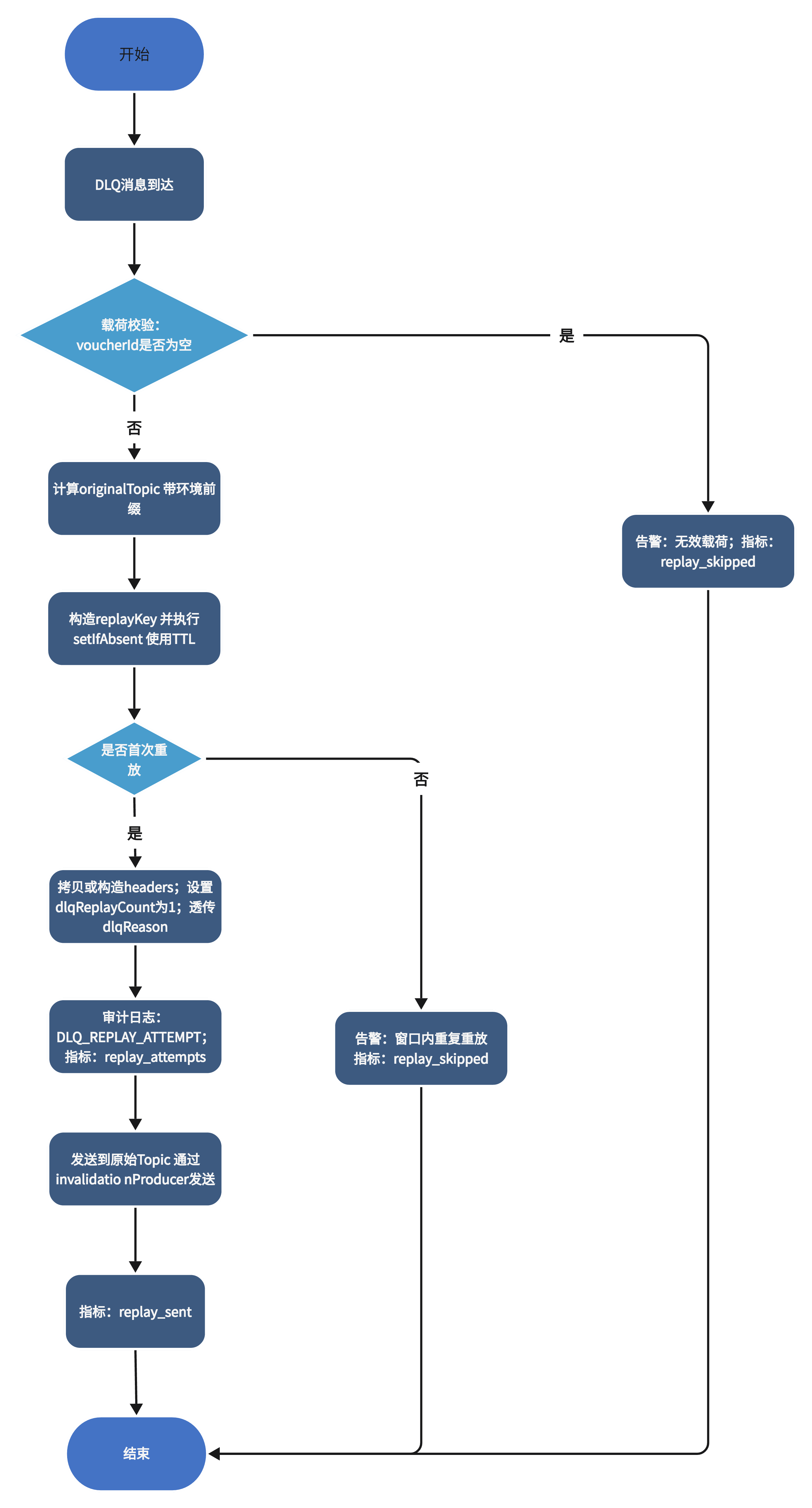
本章节是详细讲述当 MQ 消息队列发送失败后的处理流程,虽然是在广播发送清除优惠券缓存的业务上发送消息失败时处理的,但是此方案是比较通用的,也设计了死信队列的功能,所以也适用于其他业务,建议小伙伴好好理解,方便在以后工作或者面试上更好的应用。
一、发送清除优惠券缓存消息失败的处理
在上一章节讲解了使用消息发送到 Kafka 来通知消费者清除缓存,包括自己的本地缓存和 Redis 缓存,但是如果发送 Kafka 失败了呢?
这里根据 MQ的发送组件,在发送失败的扩展里进行了详细的处理
1.1 代码实现
付费内容提示
该文档的全部内容仅对「JavaUp项目实战&技术讲解」知识星球用户开放
加入星球后,你可以获得:
- 超级八股文:100万+字的全栈技术知识库,涵盖技术核心、数据库、中间件、分布式等深度剖析的讲解
- 讲解文档:超级AI智能体、黑马点评Plus、大麦、大麦pro、大麦AI、流量切换、数据中台的从0到1的详细文档
- 讲解视频:超级AI智能体、黑马点评Plus、大麦、大麦pro、大麦AI、流量切换、数据中台的核心业务详细讲解
- 1 对 1 解答:可以对我进行1对1的问题提问,而不仅仅只限于项目
- 针对性服务:有没理解的地方,文档或者视频还没有讲到可以提出,本人会补充
- 面试与简历指导:提供面试回答技巧,项目怎样写才能在简历中具有独特的亮点
- 中间件环境:对于项目中需要使用的中间件,可直接替换成我提供的云环境
- 面试后复盘:小伙伴去面试后,如果哪里被面试官问住了,可以再找我解答
- 远程的解决:如果在启动项目遇到问题,本人可以帮你远程解决
进入星球后,即可享受上述所有服务,保证不会再有其他隐藏费用。
